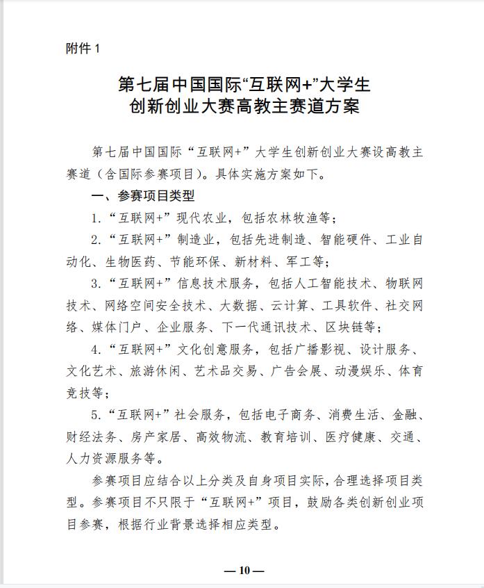
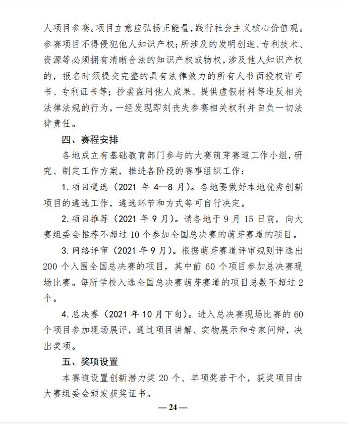
各位同学,第七届中国国际“互联网+”大学生创新创业大赛已经开始了,“互联网+”大学生创新创意大赛赛事规格高,规模大、含金量高,希望各班级积极宣传,发动有意向的学生报名,尤其是以下几类同学:
1、正在参与大创项目团队的,可以将大创项目进行优化。
2、有发明专利的同学。
3、有写过社会调查报告或学术论文的。
4、有之前参加过大赛但未获过金奖的项目,可优化后继续参赛。
5、身边有科技类创业的家人或朋友的。
6、爱动脑袋,喜欢发明创造的学生。
7、有创新创业想法的学生。
8、没有特长但有意愿参加的同学,学院会安排综合组队包装提供项目。
大赛相关通知及附件如下。请各班级有意向同学加群。

























